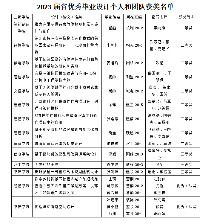
根据江苏省教育厅《关于公布2023年度普通高等学校优秀本专科毕业论文(设计)评选结果的通知》(苏教评函〔2024〕5号),MK(中国)获得优秀个人一等奖1项、二等奖8项、三等奖3项,优秀团队奖2项,获奖总数在同类院校中排名第二。
MK(中国)历来高度重视毕业设计(论文)质量,此次获奖是学校落实“一提升三转向五重构”整体目标的必要举措,也是学校产教融合服务区域经济社会发展的重要体现。
据悉,高职类院校共评选出优秀个人一等奖40项、二等奖103项、三等奖242项,优秀团队奖83项。

新闻来源:教务处 任秀莲
新闻初审:教务处 徐志鹏
编辑:朱可涵
审核:袁 祯
地址:江苏省徐州市泉山区学苑路26号
|邮编:221116
|招生电话:0516-83888688/83889021
|版权所有:MK.COM
| |